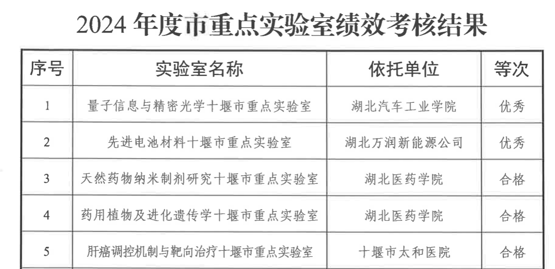
近日,十堰市科学技术局正式公布了市重点实验室2024年度绩效评估结果。依托光电工程学院建设的“量子信息与精密光学十堰市重点实验室”在本次考核中表现卓越,排名第一并获优秀等次评价。这一佳绩标志着我校在相关领域的科技创新能力、平台建设水平与人才培养质量获得了上级主管部门的高度认可。

据悉,此次考核根据《十堰市科技创新平台绩效考核评估办法》等文件要求,经过单位汇报、专家评审和市科技局党组会审议等多重环节,对全市重点实验室的年度运行成效进行了综合评估。
“量子信息与精密光学十堰市重点实验室”自组建以来,紧密围绕前沿科学问题和地方产业需求,在量子信息基础研究、精密光学仪器研发等方面取得了一系列突出进展。本次获评“优秀”,是实验室整体实力和贡献度的集中体现,也将为实验室的后续发展注入强劲动力。
重点实验室主任熊永臣教授表示,将以此为契机,继续加强对量子技术、光电子技术、微电子技术与汽车产业的融合发展等方向的支持与管理,持续激发创新活力,为推动学校学科建设水平提升和服务地方经济社会高质量发展作出更大贡献。(审稿 张默)