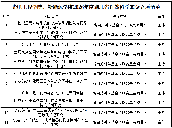
近日,湖北省科学技术厅发布了《省科技厅关于2026年度湖北省自然科学基金拟立项项目公示》,光电工程学院在此次申报中表现突出,拟共计获批青年B类项目1项、联合基金项目10项,立项资助总经费达102万元,实现了2026年科研工作的“开门红”。
学院始终紧密围绕学校科研发展战略,积极主动对接国家和区域重大需求,扎实推进有组织科研。在项目申报过程中,学院高度重视、提前布局,坚持“精心打磨、全程托举”的工作思路,持续强化科研团队建设,优化资源配置,尤其注重青年科技人才的培育与成长,积极营造浓厚的学术创新氛围。
此次佳绩的取得,充分展现了学院近年来在科研内涵建设方面的扎实成效,也极大鼓舞了全院教师的科研热情。学院将以此次突破为契机,进一步为教师搭建更广阔的科研平台,提供更坚实的保障支持,全力助推学校高质量发展迈上新台阶。(审稿 张默)
